Кейс Яндекс Директ: 95 заявок по 900 рублей для компании по благоустройству парков

Как с бюджетом 83 000 ₽ я привлек 95 заявок по 900 ₽ и выстроил стабильный поток для нового направления компании.
Задача
Клиент выделил бюджет 100 000 рублей с НДС для тестирования нового источника заявок. До этого данный сегмент компания не развивала. Задача заключалась в привлечении целевых лидов по минимальной стоимости без жёстких KPI.
О проекте
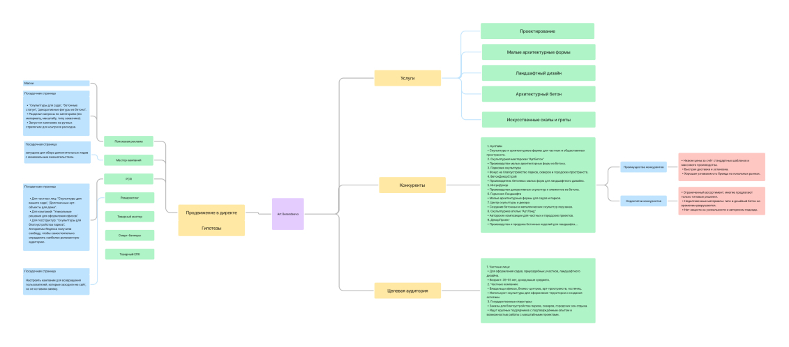
Art Berendeevo — крупное творческое объединение, которое занимается созданием уникальных скульптур и садово-парковых пространств. Команда объединяет скульпторов, художников и проектно-технических специалистов. Компания специализируется на работе с архитектурным бетоном, который позволяет создавать долговечные, эстетичные и уникальные элементы для оформления частных и общественных пространств.
Про конкурентов
  • Сильные стороны конкурентов:

    • Низкие цены за счёт стандартных шаблонов и массового производства.
    • Быстрая доставка и установка.
    • Хорошая узнаваемость бренда на локальных рынках.
    1
  • Слабые стороны конкурентов:

    • Ограниченный ассортимент: многие предлагают только типовые решения.
    • Недолговечные материалы: гипс и дешёвый бетон со временем разрушаются.
    • Нет акцента на уникальности и авторском подходе.
    2
  • Преимущества нашего проекта:

    • Уникальные авторские проекты под каждый запрос.
    • Долговечность и устойчивость материалов.
    • Возможность работы с частными и государственными проектами любого масштаба.
    3
Про целевую аудиторию
1. Частные лица:
  • Для оформления садов, приусадебных участков, ландшафтного дизайна.
  • Возраст: 35−55 лет, доход выше среднего.
2. Частные компании:
  • Владельцы офисов, бизнес-центров, арт-пространств, гостиниц.
  • Используют скульптуры для оформления территории и создания эстетики.
3. Государственные структуры:
  • Заказы для благоустройства парков, скверов, городских зон отдыха.
  • Ищут крупных подрядчиков с подтверждённым опытом и возможностью работы с масштабными проектами.
Визуализация стратегии продвижения
Стратегия продвижения
Работа с сайтом

Созвонился с маркетологом компании, чтобы усилить посадочную страницу:

  • Добавили кейсы с фото готовых работ.
  • Упростили дизайн страницы, чтобы сосредоточить внимание на уникальности скульптур.
  • Расписали ценообразование, чтобы отсеять нецелевую аудиторию.
  • Акцентировали внимание на том, что компания работает с частными и государственными заказчиками любого масштаба.
  • Упомянули долговечность и экологичность материалов.
Запуск кампаний

1. РСЯ
Запустил кампанию с 30+ объявлений для тестирования офферов и аудиторий:
  • Для частных лиц: «Скульптуры для вашего сада», «Долговечные арт-объекты для дома».
  • Для компаний: «Уникальные решения для оформления офисов».
  • Для госструктур: «Скульптуры для благоустройства парков».
Алгоритмы Яндекса получили свободу, чтобы самостоятельно определить наиболее релевантную аудиторию.

2. Поиск
Создал кампанию с тщательной группировкой запросов:
  • «Скульптуры для сада», «бетонные статуи», «декоративные фигуры из бетона».
  • Разделил запросы по категориям (по материалу, масштабу, типу заказчика).
  • Запустил кампанию на ручных стратегиях для контроля расходов.

3. Мастер кампаний
Настроил как второстепенную кампанию с оплатой за конверсии. Она была запущена для сбора дополнительных лидов с минимальным вмешательством.

Что сработало


1. РСЯ:
  • Баннеры с качественными фото и адаптированные офферы дали хороший охват.
  • Аудитория частных лиц показала самый высокий интерес.
2. Поиск:
  • Запросы «скульптуры для сада» и «арт-объекты для парков» дали основной поток заявок.
  • Ручные стратегии позволили гибко перераспределить бюджет между эффективными группами.
3. Мастер кампаний:
Принёс несколько целевых заявок по низкой стоимости, остальные заявки оказались нецелевыми.
Что не сработало

1. Широкие запросы в поиске:
  • Такие запросы, как «бетонные изделия» или «декор для сада», привлекали много нецелевого трафика.
2. РСЯ для государственных структур:

  • Этот сегмент почти не реагировал на баннерную рекламу, так как закупки обычно происходят через тендеры.
Оптимизация

1. Чистка запросов:
  • Ежедневно добавлял минус-слова, исключая нерелевантный трафик.
2. Переписывал объявления:
  • Тестировал фразы «Закажите уникальную скульптуру для вашего сада» и «Создаём скульптуры, которые радуют десятилетиями».
  • Для госструктур добавил акцент на масштаб и долговечность: «Идеальные решения для парков и скверов».
3. Группировка:
  • Перегруппировал ключи: выделил отдельные группы для материалов («скульптуры из бетона») и применения («декор сада»).
4. Фильтрация площадок:

  • В РСЯ отключил нерелевантные площадки, сократив расход бюджета.
Что делать дальше

1. Ремаркетинг:
Настроить кампании на тех, кто заходил на сайт, но не оставил заявку.
2. Видеообъявления:
Создать ролики о процессе изготовления скульптур, показать этапы работы.
3. Расширение поиска:
Запустить дополнительные кампании для целевых запросов в других регионах.
4. Тендерные площадки:
Подключить отдельные кампании для рекламы среди компаний, участвующих в тендерах.
Пример объявлений
Результаты и выводы
  • 95 заявок при среднем CPA 900 рублей.
  • CTR по поиску: 16.8%, CTR по РСЯ: 0.67%.
  • Общий расход составил 83 000 рублей без НДС.

Оптимизация показала свою эффективность: регулярная работа с запросами, площадками и объявлениями позволила снизить расходы на нецелевой трафик и улучшить результаты кампаний.

Итог: проект показал, что даже с ограниченным бюджетом можно успешно тестировать новое направление, выявлять целевую аудиторию и настраивать стабильный поток заявок.
Отзыв заказчика
Свяжитесь со мной по:
Оставьте заявку — я бесплатно разберу вашу нишу, расскажу, какие форматы рекламы подойдут и какой бюджет нужен, чтобы реально получать клиентов. Если всё ок, начнём работать.
//Давайте запустим вашу рекламу